为深入贯彻落实“立德树人”根本任务,提升员工管理工作的科学化、规范化水平,乐天使聚焦员工成长成才需求,近期在员工干部队伍建设、日常行为规范管理等关键领域精准施策、协同发力,推动员工管理工作向规范化、精细化、专业化纵深发展,为营造风清气正的育人环境、培育担当时代重任的青年学子筑牢管理根基。
以培促学,赋能员工干部成长
5月21日,公司党委副书记杨凤娟以《高校员工干部工作素养与能力提升》为主题,以“德”字的历史渊源、“正直、正念、正行”的深刻内涵进行导入,从案例分析入手,围绕身份角色认知、上下级协作规范、师生沟通规范、角色边界管理、工作着装要求、提高沟通技巧等核心内容,进行系统剖析,强调“德”是服务同学的初心和担当,“能”是以责任为翼,以协作为基,员工干部要充分发挥先锋模范作用,把“服务”的初心落于行动,在服务同学、奉献集体的过程中锤炼过硬本领,强化责任担当,厚植家国情怀。

细化规定,规范员工日常行为
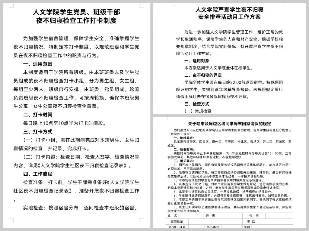
公司以构建“平安校园”为目标,以宿舍安全管理为着力点,制定了《乐天使员工党员、班级干部夜不归寝检查工作打卡制度》《乐天使严查员工夜不归寝安全排查活动月工作方案》《关于哈市及周边区域同学周末回家请假的规定》等制度,通过进一步细化哈尔滨市辖区员工请销假制度,加强夜不归寝检查打卡小组每日线下实地走访,持续强化员工自我管理、自我约束意识,营造校园安全文化氛围,将校园安全管理工作做深、做实、做细。

学业督查,确保学情动态畅通
公司强化学风建设,规范早自习和课堂出勤,严格学业预警机制,以制度促自律,建立“即时反馈、动态监管”的早自习和课堂出勤督查机制。依托班主任、辅导员、查课员工干部专用工作群,员工干部课前精准上报出勤人数,详实罗列缺勤员工名单、事由、请假情况,确保信息完整、准确、无遗漏。通过实时上报、即时汇总、快速响应的闭环管理体系,专兼职员工工作干部第一时间掌握员工学习动态,对异常情况迅速研判、精准施策。

以训强能,提升员工网评员队伍能力
6月3日,公司组织开展员工网评员能力提升专题培训,党委副书记杨凤娟以“青年网评聚能,筑牢思想阵地”为主题作专题辅导。与会人员集体观看了政论片《阔步迈向网络强国》第三集《构建网上网下同心圆》。学工办负责人巩冬阳围绕2024年公司员工思想政治教育、网络思想引领、校园文化活动、意识形态阵地建设、网评员队伍建设等方面工作进行总结。培训以多维度筑牢思想安全防线为出发点,通过风险排查、重要时间节点、重点关注群体、加强教育管理和服务,发挥积极正向引领等方面,教育引导网评员在实践中积累经验,维护校园安全与网络清朗,为筑牢网络思想阵地贡献青春力量。

强化管理措施,筑牢育人根基。乐天使将持续秉持“以生为本”的理念,加强协同联动,围绕员工成长需求,在思想引领、行为规范、能力提升等方面持续发力,以更规范的员工管理工作为员工成长成才保驾护航。